
Cenários:
- Nova proposta foi recebida do EV
- Alterando um apelido de Empreendimento
- Uma proposta foi aceita pelo cliente.
- Uma etapa foi paga.
- Reajustar preços de etapas de projeto não quitadas.
- Registrar aditivos nas etapas de projeto.
- Um projeto foi finalizado.
- Uma nota fiscal foi emitida para pagar etapas de projeto.
- Uma despesa foi paga.
- A lista suspensa não mostra todas as opções de cadastro.
- Cadastrando um novo cliente e SPE
- Atualizando saldo de contas
- Acesso ao Sistema
Manual das Planilhas
Modelo de Dados
Todas as informações das planilhas seguem uma estrutura de dados conforme imagem abaixo:

Cada caixa na figura representa uma ENTIDADE e um arquivo EXCEL com uma finalidade específica. As setas indicam o relacionamento entre as entidades, sendo que o início da seta indica a origem da informação e a ponta da seta o destino.
As entidades em vermelho são focadas em cadastro e tendem a ter atualizações menos frequentes na estrutura de dados. Por outro lado, as caixas azul são as entidades de operação e serão usadas mais frequentemente. Apesar dessa separação, todos as entidades podem ser alteradas de acordo com a sua finalidade.
Os arquivos devem seguir a estrutura:
- S:\SISTEMAS\CADASTROS
- 01-Cliente.xlsx
- 02-Empreendimento.xlsx => [01-Cliente.xlsx, 11-Empresa.xlsx]
- 03-Fornecedor.xlsx
- 04-Centro de Custo de Receitas.xlsx
- 05-Centro de Custo de Despesas.xlsx
- 06-Tipo de Pagamento.xlsx
- 07-Banco.xlsx
- 08-Etapa.xlsx
- 09-Pessoa.xlsx
- 10-Cargo.xlsx
- 11-Empresa.xlsx
- S:\SISTEMAS\OPERAÇÃO
- 21-Proposta.xlsx => [02-Empreendimento.xlsx]
- 22-Projeto.xlsx => [21-Proposta.xlsx]
- 23-Etapas de Projeto.xlsx => [22-Projeto.xlsx, 08-Etapa.xlsx, 24-Receitas.xlsx]
- 24-Receitas.xlsx => [22-Projeto.xlsx, 11-Empresa.xlsx]
- 25-Despesas.xlsx => [05-Centro de Custo de Despesas.xlsx, 06-Tipo de Pagamento.xlsx, 03-Fornecedor.xlsx, 11-Empresa.xlsx]
Caso essa estrutura seja alterada, seguir os passos a seguir em todos os arquivos que referenciam outros arquivos. A referência está identificada na lista acima no formato:
[nome do arquivo].xlsx => [lista de referências]
- Abrir o arquivo Excel
- No menu principal: Dados > Consultas e Conexões (ver imagem abaixo)
- Na lista que abrir do lado direito da tela, clique 2x no item: BasePath
- No valor atual da configuração, altere para o novo caminho desejado.
Não esqueça de incluir a “\” no final do texto.
Exemplo: S:\NOVA PASTA\CADASTROS\ - Alguns arquivos utilizam duas configurações:
BasePathOperacao e BasePathCadastro.
Atualize os parâmetros de acordo com os nomes.

Operações básicas
Cadastro nas planilhas:
Cada linha na planilha representa um item de cadastro e as colunas são os campos (ou atributos) de um cadastro. Por exemplo o “Cadastro de Cliente” da planilha “Clientes.xslx”, possui 4 clientes cadastrados, cada um deles contém os atributos: “ID”, “Nome”, “endereço”, “Telefone”, entre outros.

O atributo ID é uma identificação diferenciada na estrutura dos dados e tem a função de identificar unicamente cada linha. Esse campo não precisa ser alterado, pois sempre que uma nova linha for digitada, um novo ID será criado automaticamente, após pressionado ENTER (ou tab).
Para cadastrar um novo item em uma planilha, basta inserir uma nova linha no final da lista.


Colunas (ou atributos):
Para melhor visualização das informações para preenchimento, foi definido 2 padrões de cores para cada coluna:

- Colorida (ou de cor alterada): Indica que é uma coluna que pode ser EDITADA.
- Cinza: As colunas pintadas na cor CINZA são preenchidas automaticamente. Isso pode acondecer em algumas situações:
- A informação na coluna é resultante de um cálculo matemático. Exemplo: [Coluna A] / [Coluna B]
- Ou, é uma referência de outra planilha. Ao digitar uma informação no campo colorido ao lado, há uma referência para mostrar informações relacionadas que foram preenchidas em outra planilha. Exemplo: ao selecionar a informação “Nota Fiscal”, no campo colorido, a informação relacionada à essa nota será mostrada nos campos cinzas respectivamente ao lado direito.
Alteração de uma planilha:
Para alterar uma informação em uma linha já preenchida (cadastrada) em uma planilha, basta clicar no campo desejado e digitar a nova informação.
Se você começar a escrever diretamente no campo selecionado, a informação no campo será apagada e a nova informação digitada. Pressione ESC, para cancelar a nova informação ou ENTER para confirmar.
Para editar o campo selecionado sem apagar o atual, clique 2x no campo, edite diretamente na barra de fórmulas ou clique F2.
Atualização de dados referenciados em outras planilhas
A estrutura de planilhas criada para esse sistema utiliza referências externas para conectar os dados de outras planilhas. Todos os arquivos foram configurados para atualizar suas referências automaticamente ao serem abertos. Porém, em alguns casos, você poderá perceber que as referências não estã atualizadas e o Excel disponibiliza funcionalidades de realizar atualizações, mesmo com o arquivo já aberto. Para fazer isso:
- No Excel, após abrir uma planilha para edição, Abra o menu: Dados (Data)
- Clique na opção: Atualizar tudo (Refresh All)

Seleção por lista suspensa
Algumas colunas tem a possibilidade de seleção por uma lista suspensa. Isso pode ocorrer quando a informação já foi preenchida em outra planilha (arquivo) ou uma tabela local e ajuda o usuário a selecionar as opções disponíveis, ao invés de ter que digitar (ou lembrar) o que precisa ser digitado.
Ao selecionar um campo configurado com uma lista suspensa, uma seta será mostrada ao lado direito.
DICA: Não confundir essa seta do campo com a seta do FILTRO na coluna (mostrado logo acima, na linha do cabeçalho da coluna).

Uma lista de opções abrirá, para que você selecione a opção desejada.
Dica: Ao digitar uma informação com essa lista aberta, o Excel filtrará as opções disponíveis na lista.
O Excel mostrará um erro, caso você digite uma informação que não conste na lista. Se isso ocorrer, será necessário incluir a informação na planilha referenciada e atualizar os dados.

Uma situação comum pode ocorrer quando a informação da lista suspensa não está disponível, mesmo que a informação tenha sido inserida no arquivo relacionado. O que acontece é que toda informação relacionada no Excel deve ser ATUALIZADA, senão a informação não é carregada no arquivo atual e, consequentemente não será mostrada na lista suspensa. Vale lembrar que essa situação só acontecerá quando a informação vier de uma planilha que estiver em outro arquivo, que não o próprio arquivo que está sendo digitado.
Filtro nas colunas
Os filtros, no Excel, permitem o usuário filtrar os dados com base em critérios. As colunas das tabelas tem, por padrão, os filtros pré ativados e podem ser selecionados diretamente no cabeçalho de cada filtro.

Quando um filtro está sendo aplicado, o Excel mostra o ícone do filtro.

Ao clicar no filtro, irá aparecer as opções disponíveis de acordo com os dados na coluna. Caso o filtro já tiver sido aplicado, mostrará os ítens que estão ativos no filtro.

As opções de filtro são diferentes para cada tipo de dado que a coluna está definida. Em campos que contém texto, o filtro mostrará opções específicas para filtro por texto, por exemplo: “É igual a”, “Contém”, “Começa com”, entre outras. Em colunas de número, é possível filtrar por critérios entre 2 valores, maior que um determinado valor, etc… E em colunas de data, pode escolher critérios entre 2 datas, dados da “semana passada”, entre outros.
Cadastros
Centro de Custo de Despesas:
Arquivo: CADASTROS > 05-Centro de Custo de Despesas.xlsx
O Centro de Custo de Despesas é organizado em 3 níveis:
- Nível 1: Categoria
- Nível 2: Grupo
- Nível 3: Conta
Na planilha de Despesa, a referência é sempre feita no terceiro nível (da Conta).
No cadastro do centro de custo, é necessário cadastrar o Nível 1, depois o 2 e por último o nível 3.
Cenário #1:
Nova proposta foi recebida do EV
Todo projeto tem início em um estudo de viabilidade (EV). Após aprovação pelo cliente, a área resposável solicita ao administrativo para elaborar uma proposta com base no EV aprovado, que, por sua vez, encaminha os detalhes da proposta para o cliente.
Antes de iniciar o fluxo da Proposta,verifique se o cadastro de Cliente e Empreendimento estão atualizados.
Apesar de ainda não estarem definidos todos os dados sobre o Empreendimento (como o CNPJ, por exemplo), é necessário cadastrar o empreendimento “empreendimento.xlsx” com o endereço da obra e um APELIDO. O apelido do SPE será usado como “chave” para as outras planilhas. Como boas práticas, escolha um apelido adequado para o empreendimento e evite de alterá-lo. Se mesmo assim precisar alterar um apelido veja o procedimento adequado em Alterando um apelido de Empreendimento.
À medida que a proposta avança no processo, seu STATUS muda de acordo com a situação em que se encontra. Algumas situações são transitórias, ou seja, estão aguardando um evento futuro. Outras situações são finais e não serão mais alteradas.
- EMITIDA [transitória]: Quando é uma nova proposta (ou revisão de outra proposta) mas ainda não foi enviada ao cliente.
- AGUARDANDO APROVAÇÃO [transitória]: Proposta criada e enviada ao cliente. Aguardando a aprovação (ou resposta do cliente)
- EM REVISÃO [transitória]: Cliente solicitou alterações na proposta e ela está em análise para revisão.
- APROVADA [final]: Cliente aprovou a proposta e um novo projeto deverá ser criado.
- CANCELADA [final]: Cliente rejeitou a proposta sem solicitar revisão.
- REVISADA [final]: Proposta foi revisada, mas uma nova versão de revisão foi criada em substituição a atual.
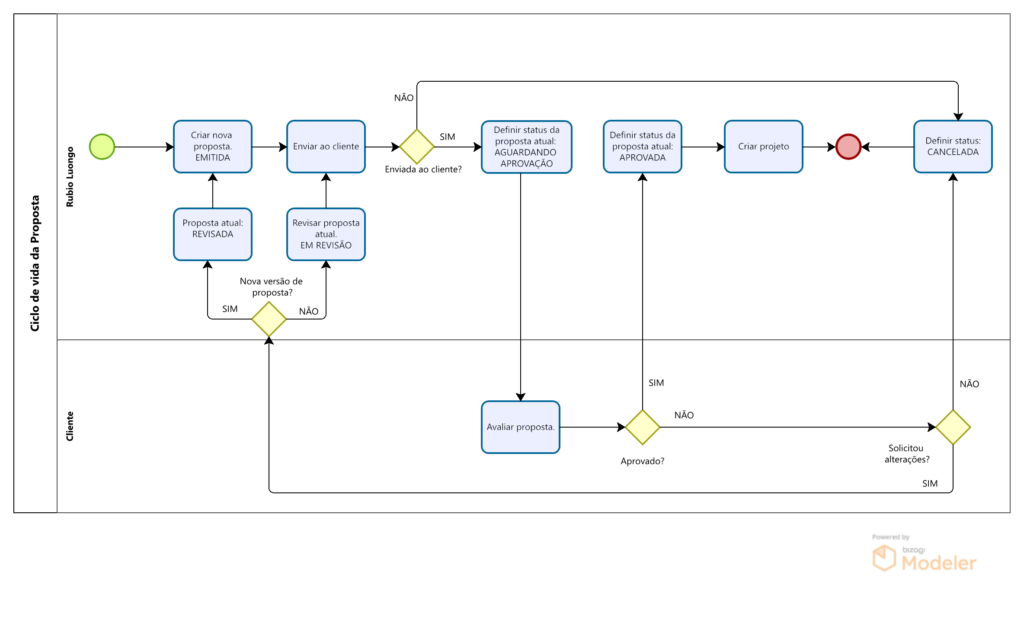
Para ilustrar esse processo, o fluxograma abaixo detalha os passos para elaboração de proposta e a situação (status) em cada situação:

Descrição do fluxo da proposta no sistema:
- Verificar se o cliente está cadastrado (Cliente.xlsx).
- Cadastrar o SPE (Empreendimento). Somente as informações básicas como: APELIDO e Cliente.
- (Início do fluxo) Cadastrar a Proposta com data da inclusão e status: EMITIDA.
- Enviar a proposta ao cliente e alterar o status para: AGUARDANDO APROVAÇÃO.
- Se o cliente aprovou, alterar o status da proposta para: APROVADA. O projeto já deve ser criado.
- Se não foi aprovado, alterar o status da proposta de acordo com a solicitação do cliente e avaliação interna. Isso vai indicar se será só uma alteração simples na proposta atual ou se será criado uma nova VERSÃO de proposta.
- Em seguida, a proposta (revisada) é enviada ao cliente e o fluxo retorna para o início.
Cenário #2:
Alterando um apelido de Empreendimento

O atributo “APELIDO” de um empreendimento foi criado na estrutura dos dados para facilitar sua identificação, pois o empreendimento (ou SPE), quando cadastrado, ainda não tem todos os dados definidos junto ao cliente (exemplo: CNPJ da obra, endereço, etc) e, para que uma Proposta seja enviada, é necessário alguma referência de Empreendimento associada.
No entanto, esse atributo é usado como chave na Proposta e sua alteração deve ser evitada sempre que possível. Para isso considere:
- Escolher um apelido utilizando uma estrutura simples para facilitar a sua identificação nos outros documentos. Uma sugestão seria usar uma concatenação de [Cliente] + [Rua] + [Nro da rua]
Exemplos: “VIBRA Paulista 1050”, “CNL Brasil 422A” - Independentemente da estrutura escolhida, evitar sua alteração futura, mesmo quando os outros dados da SPE forem preenchidos no cadastro, como CNPJ e endereço da obra.
Mesmo assim, sendo necessária a alteração do apelido no empreendimento, após a proposta cadastrada, siga os passos:
Para facilicar o procedimento, em cada etapa abaixo, abra o arquivo, realize as alterações, salve e feche o arquivo. Assim garantimos que os dados estejam atualizados.
- Altere o apelido na planilha “Empreendimento.xslx”. (Figura 2.1)
- Edite a planilha “Proposta.xslx”. Identifique a linha em que o [Apelido do SPE] foi alterado. (Figura 2.2)
Note que, quando o apelido não condiz com o cadastro do empreendimento, uma mensagem aparece na coluna SPE e a linha aparece com um ícone de alerta na borda superior direita do campo. - Atualize o [Apelido do SPE] nas linhas referenciadas, selecionando o novo apelido. (Figura 2.3)
- Edite a planilha “Projeto.xslx”. Verifique que o novo apelido foi aplicado no projeto referente ao SPE. (Figura 2.4)
- Edite a planilha “Etapa de Projeto.xslx”. Identifique as linhas em que o [SPE e Proposta] foi alterado. (Figura 2.5)
Note o aviso de inconsistência do Excel nas linhas. - Encontre o apelido antigo e selecione o novo apelido da proposta. (Figura 2.6)






Cenário #3:
Uma proposta foi aceita pelo cliente
Quando uma proposta é aceita, deve-se criar os cadastros de Projeto e Etapas de Projeto nas planilhas.
Um projeto (Projeto.xlsx) associa uma proposta ao controle de Etapas de Projeto e identifica as informações mais abrangentes que são comuns a todas as etapas de projeto. As colunas abaixo referem-se ao cadastro de Projetos:
- Proposta: Identifica a proposta disponível associada ao Projeto.
- Data de Início do Projeto: Indica quando o projeto foi iniciado;
- Valor Total Inicial: Valor que o projeto foi negociado e está aprovado na Proposta;
- Índice de Reajuste: Qual será o índice utilizado para o reajuste anual.
Pode ser número ou um texto. Exemplos: “COB”,”1,65%”,”A definir com o cliente”, etc; - Data para o Reajuste: Deve-se identificar qual é a próxima data em que o reajuste deverá entrar em vigor. Vias de regra, essa data é sempre 365 dias após a Data de Início do Projeto;
- Encerrado?: SIM ou NÃO. Indica se o projeto foi encerrado.
Após o cadastro do projeto, é necessário o cadastro das etapas de projeto (Etapas de Projeto.xlsx)
Cada etapa deve ser representada em 1 linha. Normalmente um projeto contém mais de uma etapa de projeto que serão cadastradas conforme abaixo:

Em cada linha, ou seja Etapa, as seguintes informações podem ser preenchidas:
- SPE / Proposta: Identifica qual SPE (Empreendimento) a que essa etapa está se referindo. Ao preencher essa coluna, os dados do Projeto serão mostrados nas colunas cinzas ao lado;
- Etapa (Cliente): Detalhamento da etapa, na visão do cliente.
- Etapa (Interno): Mapeamento da etapa na visão interna da empresa (Rubio & Luongo).
- Observação: Informações complementares sobre a etapa. Campo aberto para texto.
- Perc. do Projeto: Percentual que esta etapa representa do total do projeto. Ao preencher esse campo, o Valor Inicial da etapa será calculado.
- Valor Inicial: Valor da etapa que foi definida inicialmente, na definição do projeto. Essa informação não deve ser alterada ao longo do tempo. Para isso, utilize os outros campos auxiliares para ajuste do Valor Final.
- Perc. Adicional (opcional): Identifica o percentual do valor adicional que foi considerado para a etapa.
- Valor Adicional (opcional): Valor a ser adicionado na etapa, mas sem impactar no Percentual do Projeto.
- Aplicar Índice: Informação calculada que indica com “SIM” ou “NÃO”, indicando se é necessário aplicar o Valor de Correção para a etapa. Essa informação será definida com “SIM” se a data corrente for maior que a “Data para Correção”.
- Valor Correção: Valor que será adicionado ao Valor Inicial do Projeto, em forma de correção.
- Índice para Reajuste: Valor percentual calculado pelo Valor Correção em relação ao Valor Correção sobre o Valor Final;
= [Valor Correção] / [Valor Final] - Valor Final: Indica o valor final calculado para esta Etapa. Esse será o valor a ser considerado nos cálculos de recebimentos pelos clientes.
= [Valor Inicial] + [Valor Adicional] + [Valor Correção] - Data Prevista: Data prevista para a finalização da etapa, considerando o cronograma do projeto;
- Data Realizada: Data em que a etapa foi efetivamente concluída.
- Nota Fiscal 1: Primeira nota fiscal faturada para o pagamento da etapa. Quando uma etapa é PAGA, ou seja, existe um faturamento de nota para o pagamento de uma (ou mais etapas), a nota deve ser informada nesse campo.
- Valor da Etapa: Valor efetivamente utilizado para o pagamento dessa etapa em relação à Nota Fiscal 1.
Exemplo: A Nota Fiscal foi no valor de R$ 100.000, mas foi utilizado somente R$ 50.000 para o pagamento da Etapa. - Data de Emissão e Valor da Nota: São informações provenientes da Receita, somente para conferência.
- Perc. Pagamento: É um indicativo percentual do quanto do valor da etapa foi pago com a Nota Fiscal 1.
= [Valor da Etapa] / [Valor Final] - Saldo Parcial 1: É o valor remanescente a ser pago, após o pagamento da etapa com a Nota Fiscal 1.
= [Valor da Etapa] – [Valor Final] - Nota Fiscal 2: Em caso da [Nota Fiscal 1] não ter sido suficiente para a quitação da Etapa, pode ser utilizado uma segunda nota fiscal.
- Data de Emissão 2, Valor da Nota 2, Perc. Pagamento 2: Segue a mesma lógica dos campos anteriores, porém referente à Nota Fiscal 2;
- Saldo Parcial 2: É o valor remanescente a ser pago, após o pagamento da etapa com a Nota Fiscal 1 + Nota Fiscal 2;
- Nota Fiscal 3: Em caso da [Nota Fiscal 1] + [Nota Fiscal 2] ainda não terem sido suficientes para a quitação da Etapa, pode ser utilizado uma terceira nota fiscal.
- Data de Emissão 3, Valor da Nota 3, Perc. Pagamento 3: Segue a mesma lógica dos campos anteriores, porém referente à Nota Fiscal 3;
- Saldo Final: Indica o valor ainda em aberto (não recebido ou faturado) para cada Etapa.
Cenário #4
Uma etapa foi paga.
Quando uma etapa de projeto é faturada ao cliente, é gerada uma Nota Fiscal e será necessário indicar o pagamento em cada etapa de projeto a que o faturamento foi emitido.
Procedimento para atualizar notas fiscais nas etapas de projeto:
- Na planilha de Receitas.xslx, cadastrar a nota emitida com todas as informações pertinentes: Data de emissão, valor, etc.
- Na planilha de Etapas de Projeto, localizar o empreendimento e as etapas correspondentes ao faturamento.

- Identificar a coluna “Nota Fiscal 1” relativo à etapa que foi faturada:
- O número da Nota que aparece na lista é composto por: [nro da Nota] + [Empresa]
Sendo a [Empresa]: 1 = Rubio e 2= Luongo - Se essa coluna estiver vazia, selecionar a NOTA emitida na lista suspensa do campo e preencher a coluna “Valor da Etapa” com o valor relativo à etapa que foi paga.
- Pode ocorre que uma nota fiscal foi usada para pagar apenas uma parte da etapa. Nesses casos, indique na coluna “Valor da Etapa”, a parte da etapa que foi paga. Note que a coluna “Saldo Final” ainda ficará com um valor residual.
- Se a coluna “Nota Fiscal 1” não estiver vazia, verifique a próxima coluna disponível: “Nota Fiscal 2”. Caso estiver vazia, selecione a NF emitida e verifique o “Saldo Final”.
- Caso a “Nota Fiscal 2” também já tenha sido usada, será necessário preecher a nota na última coluna: “Nota Fiscal 3”
- O número da Nota que aparece na lista é composto por: [nro da Nota] + [Empresa]
Após as atualizações das etapas, sempre verificar a coluna “Saldo Final” de cada etapa, para avaliar se a etapa foi quitada ou se ainda resta algum residual a ser faturado.
Cenário #5:
Reajustar preços de etapas de projeto não quitadas
Todo projeto tem uma Data de Reajuste que é definida durante o cadastro. Normalmente essa data inicia-se 365 dias após a Data Inicial do projeto e tem a função de indicar em que momento os cálculos de reajuste devem ser aplicados nas etapas de projeto que não foram faturadas durante os primeiros 12 meses.
Na planilha “Etapas de Projeto.xslx”, a coluna “Aplicar índice?” irá informar “SIM”, quando a data atual for maior que a “Data para Correção” e “NÃO” caso contrário. Além disso, se o “Valor Correção” não for informado quando a “Aplicar Índice?” = SIM, o controle de índices a serem ajustados (marcado em vermelho) será contabilizado.

Para que esse indicador vermelho seja corrigido, insira o “Valor Correção” no campo (mesmo que seja de R$ 0). Quando houver o valor digitado, o sistema calculará o “Índice para Reajuste” (Percentual) e irá somar no “Valor Final” da etapa.
Cenário #6:
Registrar aditivos nas etapas de projeto
Os aditivos são alterações que ocorrem nos projetos durante sua execução e geram impacto financeiro no valor final do projeto. Foram identificados 3 tipos de aditivos que podem ocorrer e devem ser analisados pela gestão antes de serem aplicados nas planilhas de controle.
Aditivo por valor
Ocorre quando uma etapa de projeto tem seu valor inicial alterado e não tem uma proposta associada.
Nesse caso, deve-se utilizar as colunas “Perc. Adicional” e “Valor Adicional” para informar o percentual relativo de cada valor adicional e o valor em si, respectivamente.
Exemplo: O valor aditivo foi definido com sendo de 50% para a etapa A, no valor de R$ 5.000 e mais 50% para a etapa B, no mesmo valor.
Esses valores adicionais serão SOMADOS no “Valor Final” da etapa e não terão impacto no seu valor inicial.

Aditivo por escopo:
Ocorre quando há uma mudança de escopo do projeto inicial e deverá ser incluída uma nova etapa de projeto no controle de etapas. Porém não foi associada uma proposta para essa finalidade.
Um exemplo desse tipo é o lançamento de etapa de “BIM”, em que o cliente solicita a inclusão desse serviço, é gerada uma etapa adicional, mas já é de costume em projetos de arquitetura, então não há necessidade de uma nova proposta.
Para incluir uma etapa sem proposta, insira uma nova linha de etapa de projeto, copiando as mesmas informações da proposta original, ou seja, “SPE e Proposta”.
Deixe o campo “Perc. Projeto” vazio e inclua o “Perc. Adicional” e “Valor Adicional”.
Os valores adicionais serão somados ao “Valor Final” da etapa, sem alterar os valores iniciais da proposta original.

Importante: Não confundir “valores adicionais” de etapas com “valor de reajuste” de preços (tratado em outro tópico deste manual).
Aditivo por proposta:
Ocorre quando há uma alteração significativa no escopo do projeto inicial e uma nova proposta (ou revisão da proposta) foi aprovada pelo cliente.
Neste caso, é necessário ter, previamente, a proposta e o projeto criados nas suas respectivas planilhas, para então inserir as novas etapas de projeto.
Esse é o mesmo procedimento de quando um novo projeto é criado. A diferença é que a etapa do projeto será lançada para o mesmo SPE (empreendimento). No fim, veremos que foi contabilizado 1 novo projetos/proposta adicional ao mesmo SPE.

Cenário #7:
Um projeto foi finalizado
Um projeto pode ser considerado “encerrado” em várias situações:
- Finalizou a entrega de todas as etapas de projeto;
- Finalizou o faturamento e a entrega de todas as etapas de projeto;
- Foi cancelado, por algum motivo;
- Foi substituído por outro projeto;
- Entre outras…
Durante a implementação do novo sistema de planilhas, a condição exata de quando um projeto é considerado “encerrado” não foi definida e ainda precisa ser discutida pela gestão. De qualquer forma, já foi deixado o campo disponível para quando essa situação ocorrer.
Para indicar que um projeto foi encerrado, altere na planilha “Projetos.xslx”, na coluna “Encerrado?”, marcando com a opção: SIM.

Cenário #8:
Uma nota fiscal foi emitida para pagar etapas de projeto.
A principal fonte de receita é o faturamento por nota fiscal para pagamento de etapas de projetos. Em um determinado momento do projeto, a área administrativa valida os valores das etapas que devem ser faturadas, aplica as correções de índice (se houver necessidade) e emite uma Nota Fiscal ao cliente que terá um prazo para pagamento.
O controle de emissão de notas e outros pagamentos recebidos é feito na planilha “Receitas.xslx” e deve ser atualizado quando uma nota for emitida, informando o número da nota, projeto e valores e, depois, quando for paga, informando a data de entrada e eventuais observações.
Colunas da planilha de Receitas:
- Nota Fiscal: Identifica o número do documento fiscal que foi emitido. O número da Nota pode ser duplicado, pois temos 2 empresas diferentes que podem emitir o mesmo número de Nota. Para a associação da nota fiscal com as etapas de projeto na planilha “Etapas de Projeto.xslx”, é obrigatório que o número da nota fiscal seja definido.
Validação de consistência: Caso houver um mesmo número de nota para a mesma empresa. - SPE – Proposta: Identifica o Projeto para qual o documento foi emitido.
Validação de consistência: Caso houver um documento emitido sem a associação do [SPE – Proposta]. - Conta/Empresa: Identifica qual empresa emitiu a nota fiscal.
Validação de consistência: Caso a empresa não seja identificada. - Data de Emissão: Indica a data em que o documento foi emitido.
- Data de Entrada: Indica a data em que o pagamento foi realizado e entrou para o caixa da empresa.
- Valor Bruto: Valor integral do documento emitido para pagamento;
- Encargos: Valor total dos encargos calculados do documento;
- Valor Líquido: Cálculo do valor final do documento deduzido dos encargos.
=[Valor Bruto] – [Encargos] - Observação: Campo aberto para textos complementares. Se for digitado “CANCELADA”, o campo será automaticamente formatado em vermelho, indicando que o documento foi cancelado.
Relacionando as etapas de projeto com as notas fiscais emitidas:
Após o cadastro da nota no controle de Receitas, é necessário relacionar, na planilha de “Etapas de Projetos.xslx”, as etapas referentes ao faturamento emitido. Esse procedimento é importante para controlar o faturamento no nível de “Etapa de projeto” e não somente no nível do Projeto.
Procedimento para associar Etapas de Projeto ao faturamento:
- Acesse a planilha “Etapas de Projeto.xlsx”;
- Utilize os filtros nas colunas de [SPE] ou [SPE e Proposta] para encontrar o projeto que deve ser atualizado com as notas fiscais emitidas;
- Encontre a coluna [Nota Fiscal 1] e atualize as informações da nota no campo. (mais informações sobre esse procedimento)
Cenário #9:
Uma despesa foi paga
Despesas são contas, pagamento de salários, dividendos ou qualquer outro evento que gere uma saída de caixa da empresa.
O controle de despesas é realizado na planilha “Despesas.xslx” e as colunas dessa planilha são:
- Data: Indica a data em que o pagamento da despesa foi realizado
- Descrição ou serviço: Campo aberto para descrever o pagamento.
- Fornecedor (novo): Caso o pagamento seja para um fornecedor cadastrado (ver planilha “Fornecedor.xslx”), poderá indicar nessa coluna.
- Centro de Custo: Código do centro de custo que o pagamento foi associado.
Utilize a planilha (no rodapé) de Centro de Curso, para consultar todos os centros de custo disponíveis. - Centro de Custo Completo: Ao selecionar o [Centro de Custo], será exibida a descrição completa nessa coluna, para referência.
- Empresa: Indica qual foi a empresa que efetivou o pagamento;
- Tipo de Despesa: Indica o tipo de despesa. Pode ser “DESPESA” ou “IMPOSTO”.
Caso seja utilizado “IMPOSTO”, o campo será marcado em amerelo para fácil identificação. - Tipo Pagto.: Identifica o tipo de pagamento. Utilize a lista suspensa para selecionar as opções.
- Agência e Conta: Mais detalhes sobre o pagamento.
- Valor: Valor total da despesa.
- Observação: Campo aberto para anotações em geral a respeito do pagamento.
Ao efetuar um pagamento de uma despesa, insira uma nova linha no final da planilha de acordo com as orientações de cada coluna.
Visão consolidada das despesas:
Esse documento contém, além do lançamento das despesas, uma aba “Consolidado” que mostrará uma tabela com todas as informações das despesas em um formato prático de ser visualizado, organizando os dados em níveis de importância e filtros de data.
Sempre que quiser ter uma visão geral desses dados, lembre de atualizar as tabelas. Apesar de estar no mesmo arquivo, tabelas do tipo “pivot” também precisam ter suas referências atualizadas para mostrar os dados mais recentes.

Cenário #10:
A lista suspensa não mostra todas as opções de cadastro disponíveis.
Quando ocorrer das opções na lista suspensa não mostrar todas as opções já disponíveis no cadastro, é necessário verificar se a validação por lista suspensa não foi alterada no Excel.
Veja um exemplo dessa situação abaixo. Repare que o nome VIBRA não aparece na lista suspensa abaixo. E ao verificar o cadastro de Cliente, o registro está presente.

Para corrigir esse problema, realize os passos:
1- Encontre nas abas, do Excel em questão, a referência da informação desejada.
No exemplo acima, a informação desejada é o Cliente. Portanto encontre a aba “ClienteRef” no documento. (Ref = Referência)

2- Aqui, vamos apenas checar se a informação está sendo carregada do cadastro.
Ao selecionar a aba “ClienteRef”, verifique se a informação está disponível.
Se não estiver, será necessário verificar se o cadastro está atualizado (Verifique o arquivo Cliente.xslx)
Se a informação está na tabela (veja na figura abaixo), siga os passos a seguir.

3- Volte na aba “Empreendimento” e selecione o campo do Cliente. Aquele que não aparece na lista.
4- Com o campo selecionado, clique no Menu Principal > Dados > Validação de Dados;

5- Na janela de “Validação de Dados”, clique no campo para selecionar a Fonte.
Repare que o Excel muda a tela para a fonte dos dados (ClienteRef) e mostra quais dados estão sendo usados para colocar na lista suspensa.
No exemplo, o cliente “VIBRA” não está nessa seleção e esse é o problema que queremos resolver.

6- Agora é só ajustar a seleção para considerar até a linha B22 (e não até a B15, como estava antes).
Selecione a opção: “Aplicar alterações a todas as células com as mesas configurações”.
E clique em OK.

Pronto, o problema está corrigido e agora você pode selecionar a nova opção na lista suspensa.
Esse procedimento é necessário apenas 1 vez, quando a referência da tabela da lista suspensa é alterada por algum motivo.
Após sua aplicação, o Excel identifica se a tabela “ClienteRef”, foi alterada, de acordo com o cadastro em “Cliente.xslx”, e ajusta a lista suspensa automaticamente.
Cenário #11:
Cadastrando um novo cliente e SPE (empreendimento).
Um “Empreendimento” no sistema identifica o SPE, o endereço da obra e os apelidos de SPE.
O campo de “apelido de SPE” foi criado para facilitar a identificação do SPE na estrutura, mesmo quando o Nome e CNPJ da empresa que serão usados para faturamento ainda não foram identificados, mas já é necessário ter o cadastro da estrutura.
Antes de cadastrar o Empreendimento, é necessário verificar se o Cliente está cadastrado. Para isso:
- Acesse o arquivo: CADASTROS/Clientes.xslx
- Procure o cliente na lista. Se não encontrar…
- Na linha vazia, ao final da lista, digite o Nome do Cliente e preencha as outras informações que estiverem já disponíveis.
- Save e feche o arquivo.
Agora, abra novamente o arquivo de Empreendimento e procure o novo cliente cadastrado na lista suspensa. Veja o passo a passo para cadastrar um novo SPE:
No final da lista de SPEs já cadastrados, na nova linha vazia, digite ou procure pelo o apelido do SPE na lista:

Preencha o “Apelido do SPE” e os dados que estiverem disponíveis, como CNPJ, SPE, endereço da obra, etc:

Agora é só salvar e fechar o arquivo Empreendimento.xslx.
As referências que utilizam o SPE já serão atualizadas, como: Receitas, Despesas, Propostas, Projetos, entre outros.
Cenário #12:
Atualizando saldo de contas e investimentos.
Os saldos de contas e investimentos ficam armazenados na planilha: “26-Saldos Conta Corrente e Investimento.xslx”, na pasta “SISTEMAS/OPERAÇÃO”.
Todos os meses, o operador deverá inserir os saldos atualizados nessa planilha, para contabilizar nos relatórios financeiros.
Para isso, abra o arquivo da planilha. Insira uma nova linha no final da lista.
Na coluna [Data], indique o último dia do mês em que o saldo foi consultado nas contas bancárias e de investimento. Por exemplo, se o saldo é referente a ABRIL/2024, digite o último dia de abril no campo [Data] = 03/04/2024.
Depois, indique o nome da conta, coluna [Conta], e o saldo corrente, na coluna [Saldos].
A planilha deve ficar como a figura abaixo (os nomes e valores foram removidos por questão de confidencialidade):

Acesso ao sistema:
Para acessar o sistema de relatórios dinâmicos e paginados do Power BI, siga os passos abaixo:
Acesse: https://office.com
Utilize o usuário e senha enviados por email. Caso não tenha recebido, solicite enviando um email para: contato@facto.net.br
Após o acesso, no menu superior à esquerda, selecione a opção: Power BI (Figura abaixo)

Na página principal do Power BI, no menu à esquerda, selecione o Workspace “Rubio Luongo”.

A lista de relatórios disponíveis estará listada na tela. Existem 2 tipos de relatórios:
- A- Relatório: É o tipo de documento que mostra os gráficos dinâmicos e interativos. Pode utilizar em computadores ou dispositivos móveis.
- B- Relatório Paginado: É um tipo de relatório mais apropriado para impressão.
